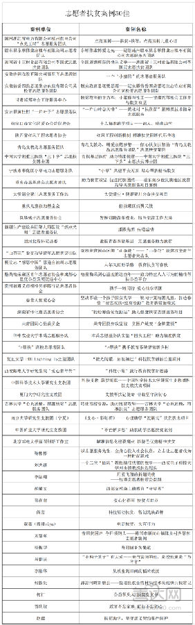
1月13日,国务院扶贫办正式发布了2020年志愿者扶贫50佳案例确认名单(http://www.cpad.gov.cn/art/2021/1/12/art_50_186244.html)。2020年,国务院扶贫办社会扶贫司开展了志愿者扶贫案例研究项目。
为深入总结志愿者扶贫的模式和经验,发现和挖掘志愿者扶贫典型,动员和引导公民个人积极参与脱贫攻坚,2020年,国务院扶贫办社会扶贫司继续委托北京博能志愿公益基金会开展志愿者扶贫案例研究工作,经过初审、专家评审、官网公示等环节,最终评选出“志愿者扶贫案例50佳”。自2019年志愿者参与扶贫被正式纳入国务院扶贫办社会扶贫工作内容之一,其填补了社会力量之志愿者参与扶贫的空白。
据了解,北京博能志愿公益基金会继2019年成功完成志愿者扶贫案例征选工作,于2020年继续受国务院扶贫办社会扶贫司委托开展2020志愿者扶贫案例研究课题工作。其重点任务是征集和评选案例,开展调研和研究,通过专家参与提炼出好的实践经验,为后扶贫时代的可持续性提供更加专业化的支撑,形成好的公共政策建议,供政府参考,以便更好地推动志愿扶贫服务。
据介绍,2020年项目侧重于更好地开展社会动员,研究志愿者扶贫使其更适合于公众参与的模式,希望能够把好的经验,好的志愿者团队,能够更好地使他们网络化,能够联合团结在国务院扶贫办整个大的社会力量扶贫体系之下,并希冀能够促进出台更适合于公众力量参与扶贫的好的政策,从而使志愿者更加有效率的参与扶贫和未来乡村振兴。

本文来源:善达网